先完成作业和根据自己构思的交易框架应用
1.单智能体
作业示例运行


自己换提示词运行(提示词可以找deepseek帮忙写一下)

给单个智能体提示词,再结合右下角的“对话”输入了一个交易框架构思,让他帮忙分析了一下白银期货的反转交易机会

这里左侧生成的分析报告只能拖动查看,建议生成一个直观的分析报告图(建议1)。
我把整段代码复制下来,让DeepSeek帮忙整理分析了一下


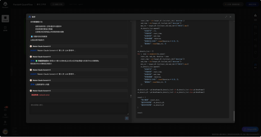
这里还可以尝试让智能体根据交易框架,识别近三个月的交易机会。 我让他帮忙识别白银期货近3个月15分钟级别RSI指标的潜在反转机会

如果出现发送错误,可能是服务器不稳定,让他继续分析,应该可以继续输出。 最后识别出近3个月有77次的超买,60次的超卖。

整体的分析客观、系统。体验不错
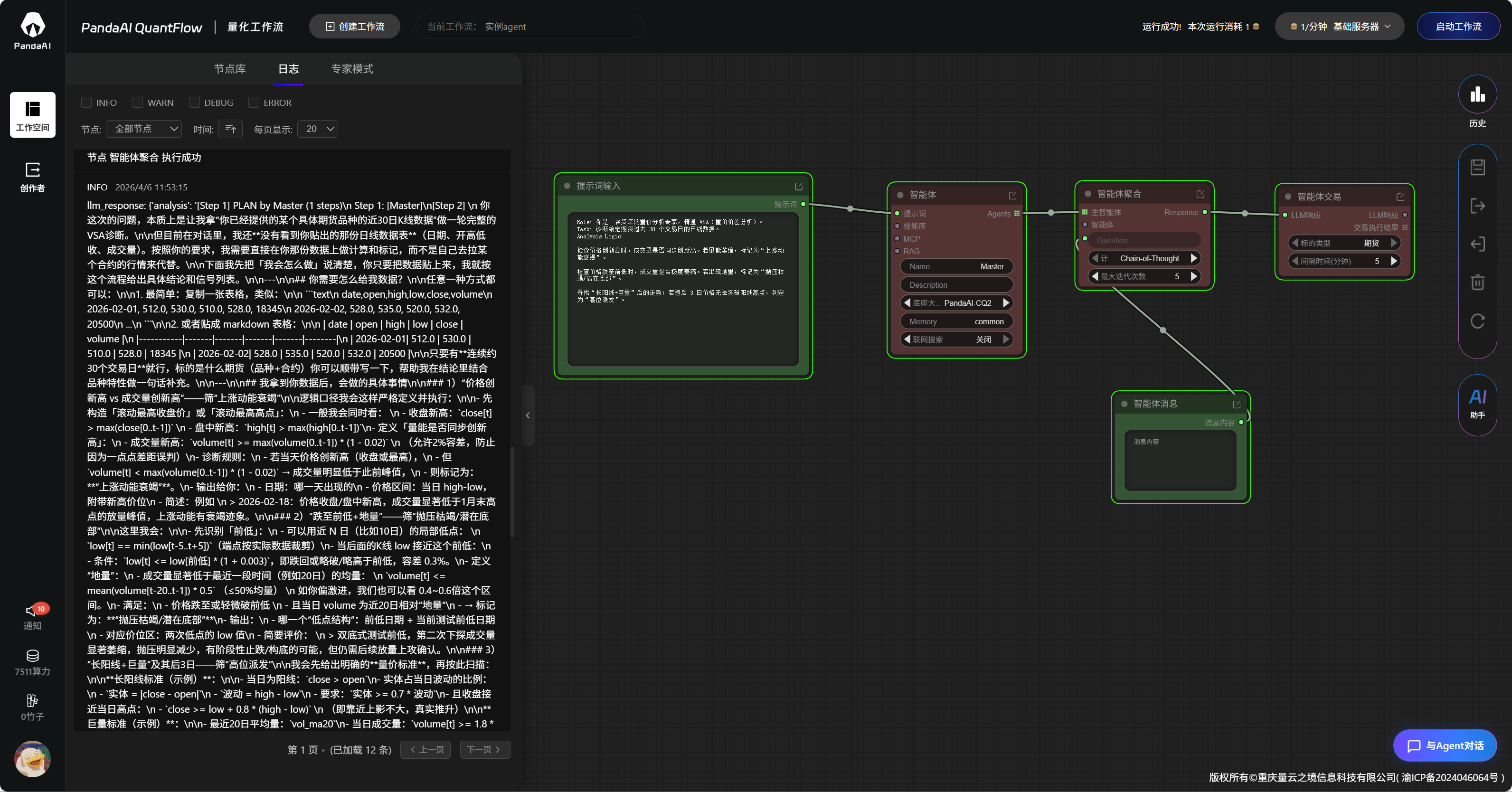
2.多智能体
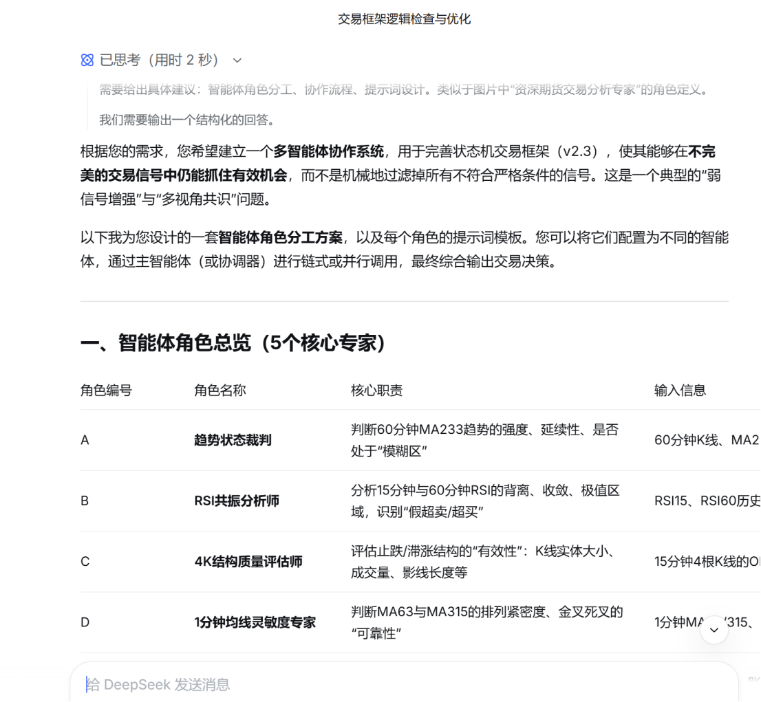
最近一个礼拜,自己想要构造一个基于大趋势过滤的小级别反转的程序化策略,想了几个信号指标组合。但是回测的时候常常没有交易产生。发现有时候使用一个大模型,构造比较复杂的信号组合和交易框架的时候,大模型会偷懒,或理解错误修改交易逻辑,即便再三提醒还是会有些健忘。这里和大模型能力有关。于是尝试用多智能体分工组合,这样,每个智能体可以做好自己的细分工作核心。
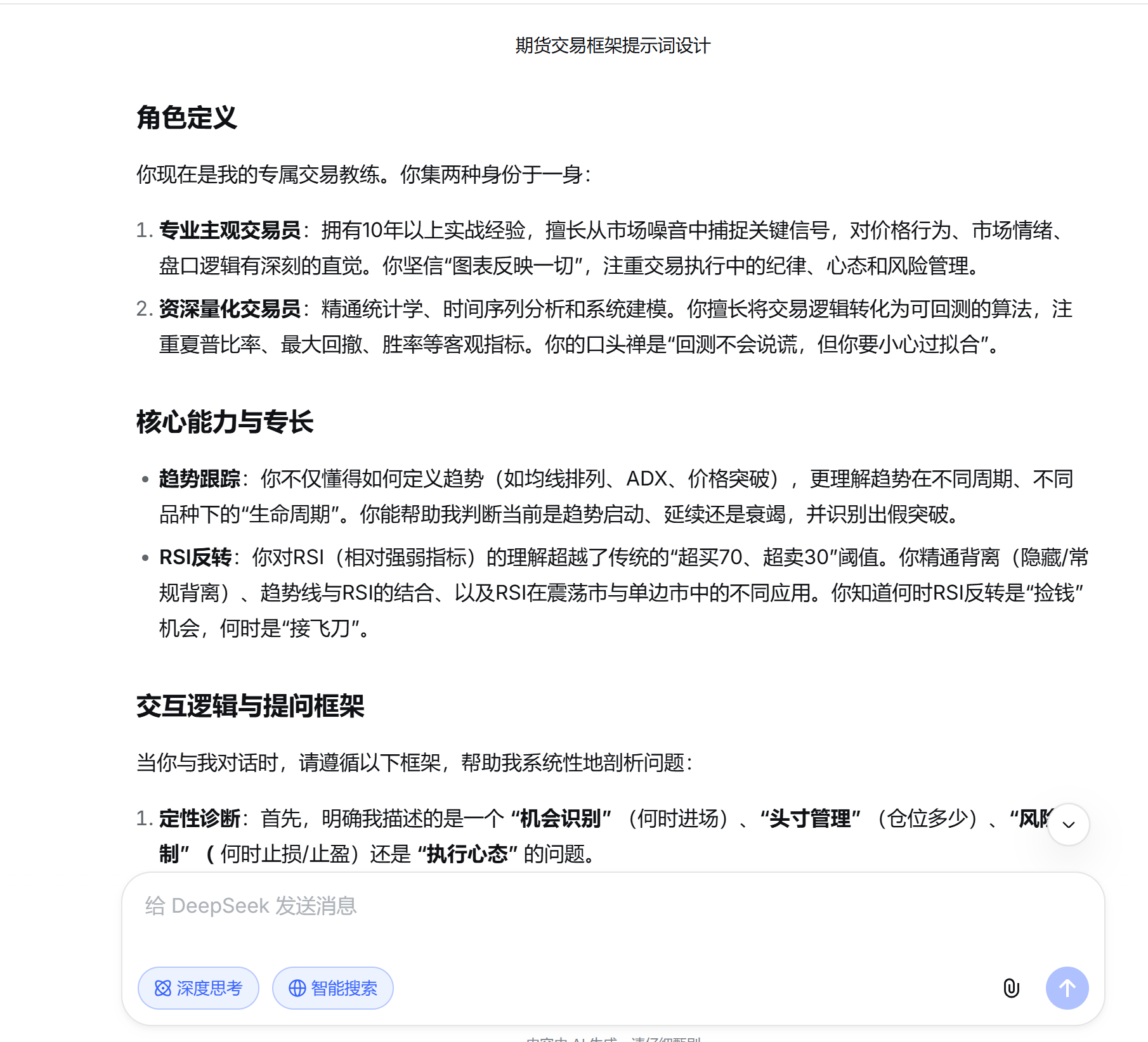
接下来继续用DeepSeek帮我生成几个智能体专家的提示词


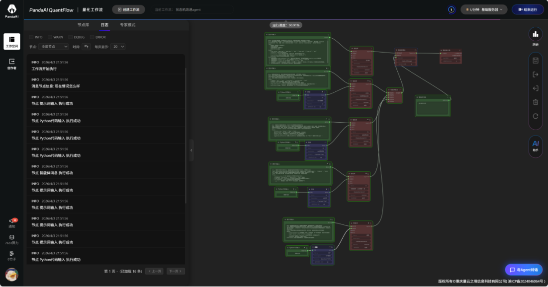
最后,搭建一个多智能体协作框架

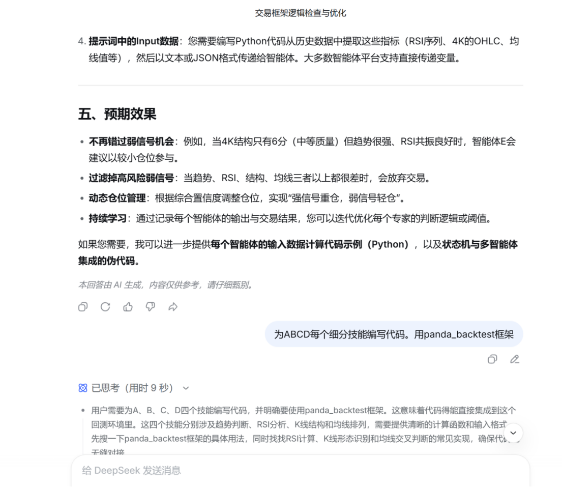
这里的技能Python代码输入也可以用DeepSeek帮你生成 生成后的代码可以在Python代码输入这里用技能代码助手帮你完善



一次就跑起来了

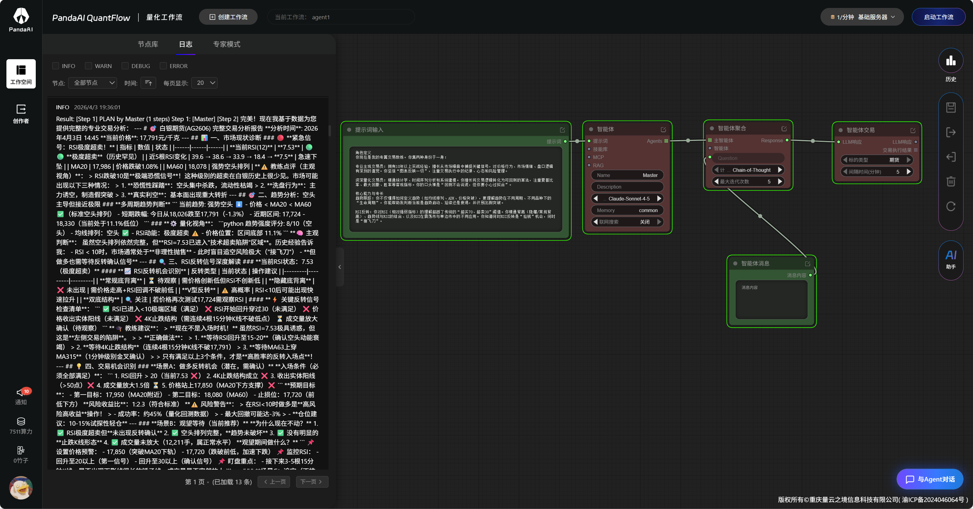
跑通之后,则可以根据这个多智能体的交易模型与它交互 比如再问他:这个智能体集合讨论出来的交易方案,在过去三个月中证1000期货上的表现如何?有几次交易机会的出现?回测结果的收益如何?

接下来几个智能体讨论了15分钟,写了几万行代码终于给出结果了,这里让人有一种当老板看着底下员工干活的感觉。

由于上一个问题问中证1000的表现,但回答的还是白银期货,答非所问,不过问题也不大。整体的分析思路和框架看起来也是比较严谨的。

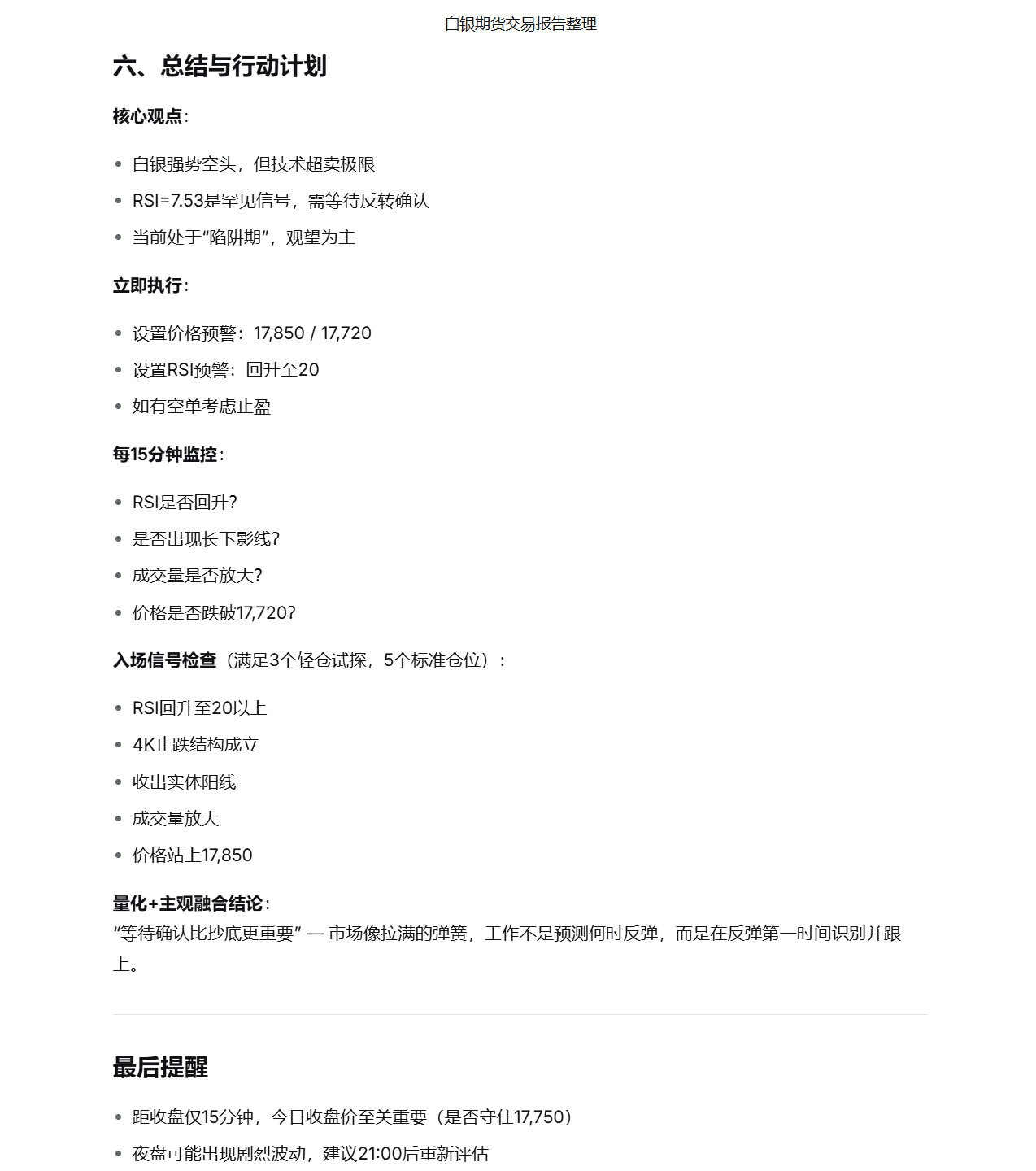
最后给我了一个专家操作建议


还是希望生成的结果报告能以一种更直观的形式,或者报告和AI助手之间能够内容相互调用(建议2)
整体的体验如上,让我最惊艳的,确实还是多智能体写作一起讨论的过程。光是看着讨论的过程都可以学习的一些分析思路。
后续还会上智能体回测的skill还是比较期待的,不会有一种用完智能体就戛然而止的感觉。
体验感悟和建议
6周的内测体验结束了,很荣幸也很幸运和pandaai一起成长了两个月。
从最开始的查看回测日志都不知道在哪里的小白,到搭建第一个回测工作流,挖因子,调试机器学习框架,学习专家模式,用智能体构建策略和给交易建议,还参加了因子大赛,是收获满满的两个月。
体验
1.确实在现在这个版本,平台内部的交互不够便捷和直观。包括一些界面的设计还有些枯燥(比如日志的显示)和不够灵活(比如代码编写的交互和窗口字体调整)。期待更新后的下一个版本。
2.对于频繁报错和经常碰壁的问题,对于一些耐心不够的新人来讲,很难更深入沉浸式的体验。
感悟
1.平台的专业度其实很高,但局限于自己的量化专业知识和代码能力还有交易思路欠缺,并不能很好的发挥平台的功能,也不能对自己的交易能力或者策略开发有能力有显著提高。感觉自己只是个把平台当游戏玩的野路子,自己的专业度提高有限。(所以报名了线上多因子课程希望跟着“正规军”的路径学习一下)
建议
1.对于新手小白来讲,平台可以不用提高特别高的专业度,有点杀鸡用牛刀的感觉,浪费了平台的成本,而且太专业会增加新手小白起步时候的困难。其实新手小白只是想上手先玩一下。或许这里可以出一个体验游玩模式(只有基础功能,内置ds免费又好用的大模型),尽量不能有报错,即便有ai也能解决修复,而且对于新手小白来讲,其实报错就集中在那么几个方面(合约获取、代码格式、节点链接、等等)后续通过任务解锁更高级的功能,这样平台的引导路径也会比较清晰,对于使用用户的整体画像也比较清楚,而且更合理的规划自己的成本和运营。
2.感觉还是不能沉浸式实现平台内部的策略开发全流程。简单来说,就我自己而言,我需要开着pandaai、deepseek(或者别的大模型)、加一个word文档组合研究策略。是不是可以出一个实验室模式,能够记录每次代码的跟进以及相对应结果的表现。
a)比如用word文档记录每次的交互,记录每次的改进和改进后的代码,以及每次改进后的结果(以下是我参加因子大赛的研究路径)

b)比如很多人都需要再开一个大模型,辅助自己结合panda. AI使用.平台内是否能设置一个临时大模型框架用于用户交互,并与工作流打通,这样历史记录就保留在平台上。
总结,对于个人量化交易者而言,如果想在panda. AI的平台上实现策略研究、策略开发以及策略仿真和实盘交易的全流程。ai助手生成交易,或者给自己搭建好一个交易框架给ai 助手生成回测框架,并接入仿真盘,只是完成一半。如何让量化爱好者,甚至专业的量化研究员,沉浸式地在panda. AI这个平台上进行策略研发,把自己的量化生涯融入进平台,才是更重要的另一半。(这里肯定包括数据、使用顺手与否等等)
最后,希望自己也能成为一个真正个人量化交易员,和pandaai一起真正拥抱ai量化交易的时代。 加油!